英国正版365首页官网
English
首页
英国365概况
学院介绍
院所党政
机构设置
党群工作
党务公开
院务公开
工会妇委
信息公开
师资队伍
力学学科
领军人物
教授
副教授
讲师及其他
荣休教师
土木工程学科
教授
副教授
讲师及其他
荣休教师
人才招聘
本科生教育
专业分流
教学一览
课程信息
合作交流
教学计划
党团建活动
招生毕业
研究生教育
专业介绍
招生信息
培养管理
合作交流
党团建活动
毕业就业
英国365
力学学科简介
科研机构
项目成果
实验中心
力学国家级实验教学示范中心(365(VIP)英国上市)
中心简介
规章制度
实验设备
购置设备
自制设备
实验教学
实验指导书
实验原始记录
实验报告
实验视频教学
联系方式
力学实验课选课系统
上海市能源工程力学重点实验室
工业与环境流体力学实验中心
力学国家级实验教学示范中心(365(VIP)英国上市)网站
校友专栏
毕业照片
校友名录
土木工程系
历届本专科生
历届研究生
校友风采
相关活动
相关下载
院所政策
本科生专区
财务下载表格
科研下载表格
外事下载表格
首页
>>
实验中心
>>
力学国家级实验教学示范中心(365(VIP)英国上市)
>>
规章制度
>>
正文
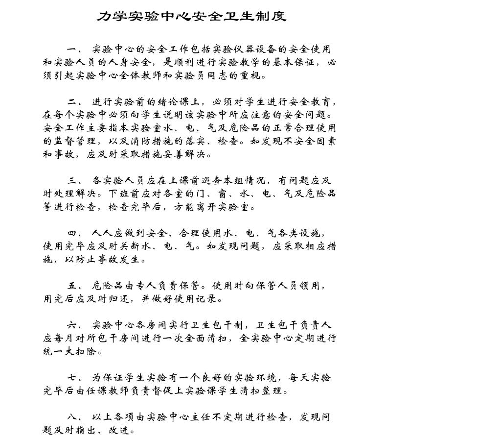
力学实验中心安全卫生制度
创建时间:
2019-09-17
黄兴
浏览次数:
上一条:
力学实验中心学生实验守则
首页
>
英国365概况
>
学院介绍
>>
院所党政
>>
机构设置
>>
党群工作
>
党务公开
>>
院务公开
>>
工会妇委
>>
信息公开
>>
师资队伍
>
力学学科
>>
领军人物
>>>
教授
>>>
副教授
>>>
讲师及其他
>>>
荣休教师
>>>
土木工程学科
>>
教授
>>>
副教授
>>>
讲师及其他
>>>
荣休教师
>>>
人才招聘
>>
本科生教育
>
专业分流
>>
教学一览
>>
课程信息
>>
合作交流
>>
教学计划
>>
党团建活动
>>
招生毕业
>>
研究生教育
>
专业介绍
>>
招生信息
>>
培养管理
>>
合作交流
>>
党团建活动
>>
毕业就业
>>
英国365
>
力学学科简介
>>
科研机构
>>
项目成果
>>
实验中心
>
力学国家级实验教学示范中心(365(VIP)英国上市)
>>
中心简介
>>>
规章制度
>>>
实验设备
>>>
购置设备
自制设备
实验教学
>>>
实验指导书
实验原始记录
实验报告
实验视频教学
联系方式
>>>
力学实验课选课系统
>>>
上海市能源工程力学重点实验室
>>
工业与环境流体力学实验中心
>>
力学国家级实验教学示范中心(365(VIP)英国上市)网站
>>
校友专栏
>
毕业照片
>>
校友名录
>>
土木工程系
>>>
历届本专科生
历届研究生
校友风采
>>
相关活动
>>
相关下载
>
院所政策
>>
本科生专区
>>
财务下载表格
>>
科研下载表格
>>
外事下载表格
>>
首页
>>
实验中心
>>
力学国家级实验教学示范中心(365(VIP)英国上市)
>>
规章制度
>>
正文
力学实验中心安全卫生制度
创建时间:
2019-09-17
黄兴
浏览次数:
上一条:
力学实验中心学生实验守则